廊坊进京通勤人员最新规定一览
廊坊进京通勤人员最新规定如下:首次及后续进出京核酸要求自5月5日起 ,通勤人员首次进出京须持48小时内核酸检测阴性证明 。此后进出京,需持7日内核酸检测阴性证明及“北京健康宝 ”绿码,非绿码人员严禁进出京 ,统一执行社区防控规定。

廊坊进京最新政策如下:通勤人员 自5月5日起,首次进出京须持48小时内核酸检测阴性证明。此后进出京需持7日内核酸检测阴性证明及“北京健康宝”绿码 。非通勤人员 进返京须持48小时内核酸检测阴性证明及“北京健康宝”绿码。

返京后7日内:严格遵守“三不 ”原则,即不聚餐 、不聚会、不前往人群密集场所,降低疫情传播风险。返岗前48小时:提倡加做1次核酸检测 ,检测结果未出具前建议居家办公,确保工作环境安全。

廊坊进京通勤人员最新规定一览 自5月5日起,通勤人员首次进出京须持48小时内核酸检测阴性证明 ,此后进出京持7日内核酸检测阴性证明和“北京健康宝”绿码 。非绿码人员严禁进出京,统一执行社区防控有关规定。
通勤人员进京要求:需持有48小时内核酸检测阴性证明,确保核酸检测结果在有效期内。必须持有《京冀通勤证》 ,该证件是通勤人员往返京冀两地的重要凭证 。进京后需执行北京所在地的疫情防控政策,包括可能的健康监测、隔离等措施(具体以北京当地实时政策为准)。
廊坊进京人员进京最新规定主要包括以下几点:遵守北京市疫情防控政策:提前报备行程:廊坊进京人员在进京前需向相关部门提前报备行程。提供健康证明:可能需要提供核酸检测阴性证明或其他健康证明文件 。配合体温检测:进京时需接受体温检测,确保体温正常。
北京通州封闭小区解封最新消息
〖壹〗 、北京通州封闭小区解封最新消息如下:京贸世界公寓:解封区域:管控区域(B、C、A、E 、F、G座)于2022年3月8日8点30分解封。未解封区域:封控区域(D座)自3月8日起延长7天 ,解封具体时间以后期通知为准 。月季园小区:解封区域:3号楼263单元、264单元自3月8日9:50解除封控管理。
〖贰〗 、全面解封时间:2022年3月15日上午9点50分,通州区武夷花园月季园小区3号楼262单元正式解除封控管理,至此小区全面解封。此前封控情况:3月8日 ,月季园小区3号楼263单元、264单元解除封控管理,2号楼、6号楼 、7号楼解除管控管理,并对相关人员开展7天健康监测 。
〖叁〗、北京通州区封闭小区最新名单有:太玉园小区、南火垡村委会 、铭悦雅园小区、葛布店北里小区、格瑞雅居小区。太玉园小区:小区发现“十混一”初筛阳性同管人员,为严防疫情扩散 ,根据卫健部门相关要求,自即日起对太玉园西区6甲号楼5单元临时封控,只进不出 ,等待复核结果。
〖肆〗 、022年3月15日上午9点50分。通州区月季园小区3号楼262单元解除封控管理,至此,月季园小区全部解除封控管控管理 。解除封控后 ,继续对有关人员开展7天健康监测,实行常态化管理,人员进出、个人防护、亮码测温等措施实行分类管理。
〖伍〗、通州杨庄街道京贸世界公寓D座:2022年3月15日8点半解封 ,此前因确诊病例自2月22日起封控21天,解封后未提及立即出京限制,但需遵循全市统一健康监测政策。通州区武夷花园月季园小区:2022年3月15日9点50分全面解封 ,未单独说明出京限制,但根据北京市政策,解封后仍需完成7日健康监测方可出京 。
〖陆〗 、解封了。通过查询疫情最新消息可知,通州区台湖14号院一号楼解封了。通州区 ,北京市市辖区、城市副中心,位于北京市东南部,京杭大运河北端 ,总面积906平方千米 。

现在从青岛可以去北京吗?
〖壹〗、近来能否从青岛前往北京需根据青岛疫情风险等级及北京最新防疫政策综合判断,若青岛存在本土疫情且涉及所在区,非必要不离京 ,离京后返京需持48小时内核酸阴性证明和“北京健康宝”绿码;若青岛存在本土疫情所在县(市 、区、旗)旅居史人员,严格限制进返京。
〖贰〗、综上所述,开车从青岛到北京机场是可行的 ,但需要提前了解并遵守相关规定和流程,确保行车安全和顺利到达目的地。
〖叁〗 、青岛到北京没有直达的绿皮车,因此现在也没有卧铺车了 。如果确实需要乘坐卧铺车 ,可以考虑分段乘坐。例如,先乘坐K字头或者Z字头的车到济南,再换车去北京等。
〖肆〗、青岛牌照的车可以进北京,不过需要办理相关的证件 。按照北京交通管理部门的相关规定 ,自2014年起,凡进入北京市六环路内的外埠车辆必须办理进京证,办理进京证在各高速路入京收费站处。进京证的办理并不复杂 ,而且很便捷,收费站附近就有办理地点。如果不办理进京证进入五环路行驶,将面临100元的处罚。
〖伍〗、可以在未办理出院手续的情况下到北京住院 ,但存在一些需要注意的事项和可能产生的影响 。首先,未办理出院手续时,青岛医院的信息系统中仍会显示病患处于住院状态。这一状态可能会对医保报销流程产生影响 ,因为医保系统在结算时需要确认患者是否已经完成上一个住院周期的结算。
〖陆〗 、青岛去北京旅游是否需要隔离,取决于具体情况:如果已进行核酸检测并符合当地隔离要求:如果您已经进行了核酸检测,并且结果呈阴性 ,同时符合北京市当地的隔离要求(如持有有效的健康证明等),那么您可以自由前往北京旅游,而无需进行额外的隔离 。
2022北京五一进京用开进京证吗?
022年北京五一期间进京需要办理进京证。外省、区、市号牌机动车进入北京市行政区内道路行驶的,均需按区域办理对应类型的进京通行证 ,具体规定如下:进京通行证类型及要求 六环内通行证:若进入六环路(不含)以内道路或通州区全域范围道路(不含高速公路主路),需办理“进京通行证(六环内) ”。
022年五一期间,没有进京证可以进六环 ,但不能进入六环路以内及通州区全域范围道路行驶 。具体解答如下:没进京证可以走六环:因为进京证是非北京牌照的外埠机动车进入北京市六环路以内,以及六环外个别路段的临时通行证。没有进京证,车辆可以在六环路上行驶 ,但不能进入六环路以内的区域。
022年五一期间,外地车牌能进北京五环,但进入北京需要办理进京证 。外地车牌五一进北京五环的情况: 在五一期间 ,由于不限行,外地车牌可以进入北京五环。五一外地车牌进入北京的进京证要求: 需要办理进京证:五一期间,外地车牌进入北京依然需要办理进京证。
022年五一没进京证可以进六环 ,但不能进入六环路以内 。以下是具体分析:没进京证可以进六环:根据相关规定,进京证是非北京牌照的外埠机动车进入北京市六环路以内的临时通行证。因此,没有进京证的外地车辆可以走六环,但不能进入六环路以内的区域。
022年五一没进京证可以进入六环及六环以外的地方行驶 ,但不能进入六环内(不含)以及通州区全域范围道路(不含高速公路主路)。六环及六环以外:没有进京证的外地车辆可以在六环及六环以外的地方行驶 。进京证主要是针对进入北京市六环路(不含)以内的非北京牌照车辆。
【速查!】最新最全进出京政策汇总→
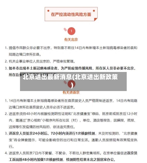
严控出京人员:北京市中高风险区人员 、“北京健康宝”弹窗人员严控出京。其他人员出京不受限制,但不得前往7天内有1例及以上感染者所在县 。出京需准备材料:出京需准备好“北京健康宝”绿码及7两小时内核酸阴性证明,同时提前查询目的地的防疫要求。交通方式要求:乘火车出京:北京市内各火车站对进站出京旅客查验乘车前7两小时内核酸检测阴性证明。
最新政策要求:人员进(返)京 ,须持48小时内核酸检测阴性证明和“北京健康宝 ”绿码 。14日内有1例以上(含1例)本土新冠病毒感染者所在县(市、区、旗)旅居史人员严格限制进(返)京。
自6月10日起,北京市对京通快速路、通燕高速公路及京哈高速公路六环路内路段实施收费调整,具体政策如下:京通快速路 、通燕高速公路收费调整 出京方向:全时段免费通行。进京方向:早高峰时段(7:00~9:00)正常收费;其余时段免费通行 。
地铁:通过地下一层东南侧换乘大厅 ,可实现与轨道交通10号线丰台站的双向换乘。从地铁10号线丰台站出站到北京丰台站候车厅步行仅需5分钟左右。未来,地铁16号线开通后,丰台站还可以实现地铁“双线换乘” 。
本文来自作者[linkustech]投稿,不代表联信号立场,如若转载,请注明出处:https://3g.linkustech.com.cn/lianxin/683.html
评论列表(4条)
我是联信号的签约作者“linkustech”!
希望本篇文章《北京进出最新消息(北京进出新政策)》能对你有所帮助!
本站[联信号]内容主要涵盖:联信号,生活百科,小常识,生活小窍门,百科大全,经验网,游戏攻略,新游上市,游戏信息,端游技巧,角色特征,游戏资讯,游戏测试,页游H5,手游攻略,游戏测试,大学志愿,娱乐资讯,新闻八卦,科技生活,校园墙报
本文概览:廊坊进京通勤人员最新规定一览廊坊进京通勤人员最新规定如下:首次及后续进出京核酸要求自5月5日起,通勤人员首次进出京须持48小...