自驾去北京车辆可以进去吗,外地车怎么自驾进京旅游
〖壹〗、可以开私家车去北京 ,但需要办理进京证并遵守相关规定 。具体要点如下:办理进京证:外地车辆进入北京,需要前往北京市的进京检查站或办证处办理进京证。

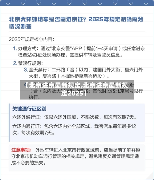
〖贰〗 、自驾车可以进入北京的大部分区域,但不能进入二环内 ,同时需要办理进京证并遵守限时限号规定。具体来说:办理进京证:外地车辆进入北京市六环路以内道路和通州区全域范围道路行驶的,须办理进京通行证 。进京通行证应放置在车辆前风挡玻璃内侧左下部。

〖叁〗、自驾开车可以进北京,外地车开车也能进北京,但需要满足一定条件。外地车进入北京的条件 六环外行驶无需证件:外地车牌号可以在北京六环及六环以外行驶 ,无需办理进京通行证件。六环内行驶需办证件:如果想要进入北京六环内,需要办理进京通行证件 。

〖肆〗、自驾去北京可以进京,但需要办理进京证。以下是关于自驾去北京进京的详细解进京证办理 必要性:自驾去北京 ,非北京牌照的外埠机动车需要办理进京证才能进入北京市六环路(不含)以内以及六环外个别路段。办理方式:可通过下载北京交警APP进行线上办理 。
北京进京政策
次数限制:每车每年比较多办理12次“六环内 ”进京证,每次有效期不超过7天。前置条件:需处理完北京范围内交通违法记录,车辆排放标准达标;运输危险品车辆仅支持现场办理。处罚标准 京牌车:限行时段违规罚款100元 ,不记分 。外埠车(已办证):违反限行时段或规则罚款100元并记1分。
以下是2025年8月北京最新进京政策:人员进京要求核酸检测:所有进京人员须持48小时内核酸检测阴性证明,抵京后24小时内须完成一次核酸检测。健康码:须通过“北京健康宝”查询并显示绿码,方可正常进京 。
025年8月北京进京证政策如下:外省市号牌机动车需办理进京证:外省市号牌机动车进入北京市行政区域道路行驶(含过境)需办理进京证。
进京批件:如子 、女因大学毕业分配、招工、招干、投靠等户籍政策户口进京的 ,需提供审批单位批准的进京批件复印件并加盖单位人事部门或劳资部门公章。其他证明:包括父母的结婚证 、独生子女证等 。非独生子女的话,大概要提供其他兄弟姐妹的户口复印件或者死亡证明。
与本地车一致,当前周期星期一到星期五限号:5和0、1和2和3和4和9)。处罚规定未办进京证或超期进入限行区域:罚款100元 + 扣3分。违反尾号限行:罚款100元 。国Ⅲ及以下排放标准柴油车全天禁止进入本市行政区域。特殊政策周末及法定节假日不限行 ,但需遵守区域禁行规定。
一般而言,结婚满十年后,配偶年龄达到45岁可以申请将户口迁入北京 。对于北京公务员而言,一旦结婚 ,其配偶即可申请将户口迁至北京。
2025去北京有何规定要求
〖壹〗、025年去北京的规定要求分为普通人员入境和外地车辆进京两方面。普通人员入境要求有效护照:护照有效期需在入境北京时至少还有6个月 。部分国家公民可能需办理签证,要提前了解。
〖贰〗 、025年北京新政策规定,非京籍有房且满足年龄、学历等条件的人员可申请落户 ,但并非“直落”,仍需通过审核流程。具体说明如下:年龄要求:申请人年龄需在45周岁以内;技术类人才、硕士及以上学历者,年龄可放宽至50岁(如程序员 、教师等紧缺职业从业者) 。
〖叁〗、025年8月北京进京证政策如下:外省市号牌机动车需办理进京证:外省市号牌机动车进入北京市行政区域道路行驶(含过境)需办理进京证。

个人进京需要什么手续
自己开车去北京需要办理入京通行证 ,并准备相关证件资料,同时需遵守证件有效期及延期规定,否则将面临交通违法处罚。 具体说明如下:通行证办理要求 外地车辆进入北京六环内(含六环)必须办理入京通行证 ,有效期为7天 。特殊节假日(如国庆节)通行证有效期可能缩短,需提前关注官方通知。
个人进京需要的手续主要包括身份证、进京通行证(针对外埠车辆)以及签证(针对非中国籍人士)。 身份证:中国公民前往北京旅游或居住,身份证是必备证件。在办理进京相关手续 、入住酒店、乘坐公共交通工具、游览景点以及办理其他公共服务时 ,通常需要出示身份证以证明个人身份 。
个人去北京,如果是驾车前往需要办理进京证,具体手续如下:线下办理: 地点:需亲自前往北京市内的进京检查站或办证处办理,这些地点一般位于六环外。 所需文件:行驶证 、符合环保要求的凭证、交强险保险凭证、驾驶证、身份证以及有效的年检合格标志。
去北京需要办理的手续主要包括身份证和签证 。身份证 对于中国的公民来说 ,前往北京旅游或居住,最基础的手续就是携带身份证。身份证是证明个人身份的重要证件,在入住酒店 、乘坐公共交通工具、游览景点以及办理其他公共服务时 ,通常需要出示身份证。
办理进京证所需证件根据车辆性质(个人车辆或公司车辆)有所不同,具体如下:通用基础证件 驾驶人的身份证:需提供原件,用于核实驾驶人身份信息 。有效的机动车驾驶证:需确保驾驶证在有效期内且准驾车型与所驾车辆匹配。机动车行驶证:需提供原件 ,用于核实车辆基本信息。
本文来自作者[linkustech]投稿,不代表联信号立场,如若转载,请注明出处:https://3g.linkustech.com.cn/lianxin/760.html
评论列表(4条)
我是联信号的签约作者“linkustech”!
希望本篇文章《【北京进京最新规定,北京进京最新规定2025】》能对你有所帮助!
本站[联信号]内容主要涵盖:联信号,生活百科,小常识,生活小窍门,百科大全,经验网,游戏攻略,新游上市,游戏信息,端游技巧,角色特征,游戏资讯,游戏测试,页游H5,手游攻略,游戏测试,大学志愿,娱乐资讯,新闻八卦,科技生活,校园墙报
本文概览:自驾去北京车辆可以进去吗,外地车怎么自驾进京旅游〖壹〗、可以开私家车去北京,但需要办理进京证并遵守相关规定...